vline documentation
vline creates vertical lines on a plot.
Back to Climate Data Tools Contents
Contents
Syntax
vline(y) vline(y,LineSpec) vline(...,'Name',Value,...) h = vline(...)
Description
vline(y) plots vertical lines at the locations y.
vline(y,LineSpec) sets the line style, marker symbol, and color.
vline(...,'Name',Value,...) specifies line properties using one or more Name,Value pair arguments. For a list of properties, see Line Properties. Use this option with any of the input argument combinations in the previous syntaxes.
h = vline(...) returns a handle h of the plotted lines.
Examples
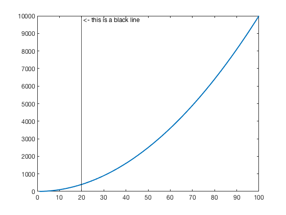
Starting with this plot:
plot((1:100).^2,'linewidth',2)
 
 Add a vertical line at y=5:
vline(20)
 
 Make it a black line instead:
vline(20,'k') % Optional: Label the line: text(20,10000,' <- this is a black line',... 'vert','top') % pin text to top left corner
 
 Plot thick dotted pink lines at y = 60, 70, 80, and 90. To specify pink you can either enter the RGB values [1 0.51 0.75] or you can use the rgb function:
vline(60:10:90,':','color',rgb('pink'),'linewidth',2) text(60,0,'pink lines -> ',... 'color',rgb('pink'),... 'horiz','right',... % pins text to the right sid 'vert','bottom') % pins text to bottom
 
 Author Info
This function is part of the Climate Data Toolbox for Matlab. The function and supporting documentation were written by Chad A. Greene of the University of Texas at Austin.